新会陈皮作为国家地理标志保护产品,是中国传统道地药材、广东三宝之首、十大广药及岭南八大保护中药品种之一,药食同源,素有“百年陈皮胜黄金”“千年人参,百年陈皮”等美誉,其主要有效成分川陈皮素是一种多甲氧基黄酮类物质,具有丰富的药理活性*。
*来源:梅全喜 杨得坡. 新会陈皮的研究与应用[M]. 第1版. 中国中医药出版社出版, 2020年6月.
经研究发现,川陈皮素是一种潜在的肝保护剂,可用于治疗乙酰氨基酚(APAP)诱导的肝损伤。但由于川陈皮素的溶解度差,生物利用度低,严重阻碍了其在临床上的应用。为解决这一难题,新宝堂与广州医科大学药学院合作,开展关于川陈皮素的研究课题《The Self-Assembly Soluplus Nanomicelles of Nobiletin in Aqueous Medium Based on Solid Dispersion and Their Increased Hepatoprotective Effect on APAP-Induced Acute Liver Injury(基于固体分散体技术的载川陈皮素自组装 Soluplus 纳米胶束的制备及其对 APAP 诱导急性肝损伤的肝保护作用)》。
目前研究成果已成功在国际知名期刊《International Journal of Nanomedicine(国际纳米医学杂志,ISSN:1178-2013)》上刊登。该期刊专注于纳米技术在整个生物医学领域的诊断、治疗和药物输送系统中的应用,zui新SCI影响因子8.0,位于药学中科院2区,纳米科技3区。

▲International Journal of Nanomedicine期刊网站
一、研究成果
对乙酰氨基酚(APAP)诱导的肝损伤(AILI)是导致急性肝衰竭(ALF)的主要原因。针对川陈皮素(Nobiletin,NOB)的药理活性,本研究基于固体分散体技术,成功开发出一种自组装纳米给药系统(川陈皮素固体分散体,NOB/SD),以提高川陈皮素的生物利用度及其肝保护能力,并用于治疗APAP诱导的急性肝损伤。

▲研究过程示意图
1.研究方法
科研人员以两亲性共聚物Soluplus和PVP/VA 64为原料,采用热熔挤压技术(HME)构建优化的NOB/SD体系。对NOB/SD的溶解度、药物与辅料的物理相互作用、药物释放行为及其稳定性等理化性质进行表征,并通过体外体内研究,评价NOB/SD的生物利用度和肝保护作用。


▲NOB/SD对APAP诱导的急性肝损伤的保肝作用示意图
(A)NOB/SD的HME过程及其基于NOB在水介质中自组装Soluplus纳米胶束的增溶机理。 (B)NOB/SD治疗APAP引起的急性肝损伤的保肝机制。
2.实验结果
NOB/SD的药物分子NOB以无定形状态稳定地分散于骨架载体中。当 NOB/SD分散于水时,其可自组装成负载NOB的纳米胶束。这种基于固体分散体技术的纳米结构可显著提高NOB的溶解度及释药行为,并促进NOB的体外细胞摄取能力和提高其抗肝细胞凋亡的能力。体内研究表明,NOB/SD可有效提高NOB在SD大鼠体内的生物利用度。此外,NOB/SD还通过清除活性氧(ROS)和激活Nrf2来改善APAP诱导的抗氧化应激,从而减轻APAP诱导的急性肝损伤。

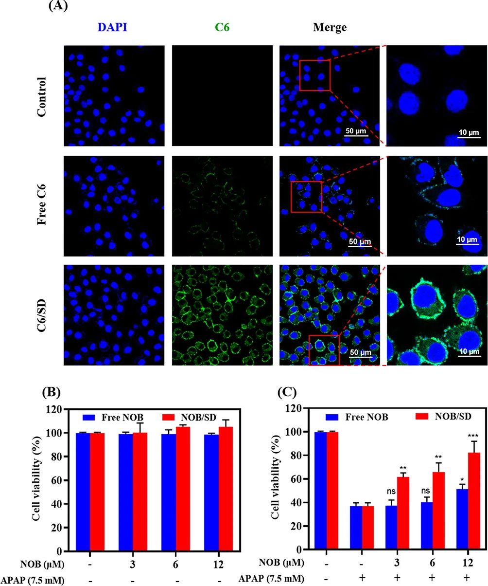
▲NOB/SD在L02细胞中的体外细胞摄取、生物相容性和细胞保护活性评估对比图
(A)分别用C6和C6/SD处理4小时的L02细胞的CLSM图像。 (B)分别用游离NOB或NOB/SD处理24小时的L02细胞的细胞活力。 (C)游离 NOB 和 NOB/SD 在 APAP 处理的 L02 细胞上的细胞活力。

▲NOB/SD的体内保肝功效和生物利用度对比图
(A)APAP致肝损伤小鼠模型示意图及NOB治疗方案。 (B)APAP诱导肝损伤小鼠经不同处理后肝脏的H&E图像。 (C)用Image J软件HE染色阳性面积定量分析肝损伤情况。 (D)不同治疗后APAP诱导肝损伤小鼠的血浆ALT水平。 (E)不同治疗后APAP诱导肝损伤小鼠的血浆AST水平。 (F)分别单次口服游离NOB和NOB/SD 后健康SD大鼠中 NOB 的血浆浓度-时间曲线。 (G)口服NOB/SD期间小鼠的体重变化。
3.结论
上述研究验结果表明,川陈皮素固态分散体纳米粒给药系统具有良好的生物利用度和肝保护作用,在乙酰氨基酚急性肝损伤治疗方面具有良好的应用前景。








